首页
华商国际
>
企业概况
>
企业资质
>
组织机构
>
企业荣誉
>
历史沿革
党建文化
>
党建文化
>
企业文化
新闻资讯
>
华商时讯
>
技术动态
业务领域
>
主营业务
>
主要客户
业绩展示
联系我们
您当前的位置:
首页
»
新闻资讯
»
华商时讯
» 详细页
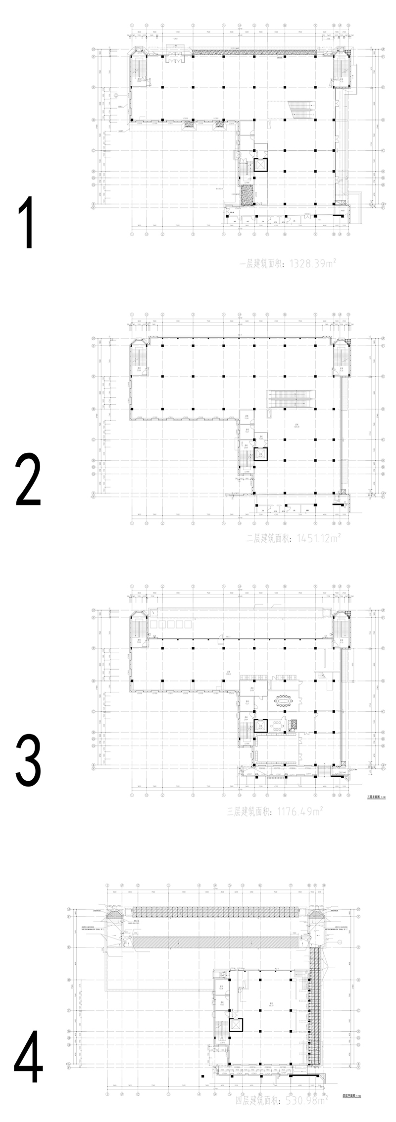
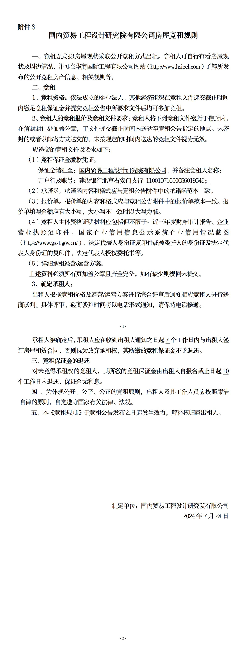
华商科技大厦裙楼公开竞租公告
附件5
猜你喜欢
春风十里,我们植树去
冷库节能保温标准座谈会会议纪实
热点推荐
国家雪车雪橇中心项目制冷系统初步调试降温工作完成
华商战“疫”|疫情有尽头 服务无止境
华商战“疫”|战“疫”有道,法律培训不打烊
华商战“疫”|抗击疫情 防控风险 华商国际 温暖你我
华商战“疫”|中粮工科一家亲,抗击疫情心连心
华商战“疫”︳疫情防控环境下工业制冷系统机房的操作建议
华商战“疫”∣双线作战 防控生产两不误
忠良人:逆风而行,投身武汉39个农贸市场改造
重磅!中央一号文件要点速揽
华商战“疫”∣全面出击 严防死守 坚决打赢疫情防控阻击战
确 定